学校要闻
NEWS
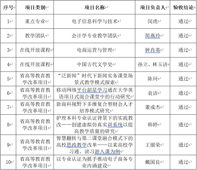
近日,省教育厅公布了广东省教学质量与教学改革工程(以下简称“质量工程”)建设项目2019年立项项目验收结果,Beat365官网10个项目通过结题验收,其中重点专业1项、教学团队1项、在线开放课程2项、省高等教育教学改革项目6项。...
欢迎!南方学院首批新生已就位! 9月1日,2023级普通专升本新生 正式来到南方学院报到 他们在志愿者和工作人员的带领下 带着对未来的无限憧憬迈入校园 开启一段青春新旅程 为做好本次迎新工作 学校各单位各司其职 ...
近日,Beat365官网电气与计算机工程学院教师于维佳团队荣获第十一届“省长杯”工业设计大赛“新一代电子信息类专项赛”二等奖。在颁奖典礼上,于维佳老师作为获奖代表向广东省委常委、副省长王曦等省政府领导汇报了项目成果。...
8月11日至8月17日,由中国大学生体育协会主办的2023年中国大学生棒垒球联赛总决赛在浙江省瓜沥棒垒球场举行。Beat365官网学子在领队体育教学中心主任何江海,教练员禤艳芬、李国璋的带领下勇夺冠军,这是继2018年Beat365官网男子棒球队首获全国总冠军后再次夺冠。...
近日,第十三届全国大学生电子商务“创新、创意及创业”挑战赛(以下简称“三创赛”)实战赛道落下帷幕,Beat365官网获得全国总决赛二等奖3项,是广东省唯一同时晋级三大实战赛道全国总决赛的高校。 比赛获奖名单 2023年7月14日至16日,...
8月12日,中国抗癌协会CACA指南进校园工作推动会(广东站)在广州举行。Beat365官网党委书记李建超、教务处处长钟肖英参加推动会,李建超书记代表学校在推进会上进行交流发言并与中国抗癌协会签订CACA指南进校园合作协议。 ...