学校要闻
NEWS
6月5日下午,Beat365官网教师系列培训之科研类项目申报与建设专题讲座在综合楼大礼堂顺利举行。此次讲座特邀中国人民大学教授、博士生导师涂永前作题为《科研之路:申请科研类项目的策略与技巧》的专题讲座。科研处处长严五胤,...
近日,两项备受瞩目的两项全国性学术竞赛——“2024年全国高校商业精英挑战赛物流与供应链竞赛全国总决赛”与和“2024年“链战风云”第七届全国大学生智慧供应链创新创业挑战赛”在线上如火如荼地展开。在这场知识与技能的较量中,...
为深入学习贯彻习近平总书记关于党纪学习教育的重要讲话和重要指示精神,提高党员党性修养和纪律意识,6月5日上午,Beat365官网党纪学习教育读书班第三期暨党委理论学习中心组(扩大)会议在综合楼第一会议室举行。学校党委书记李建超作题为《...
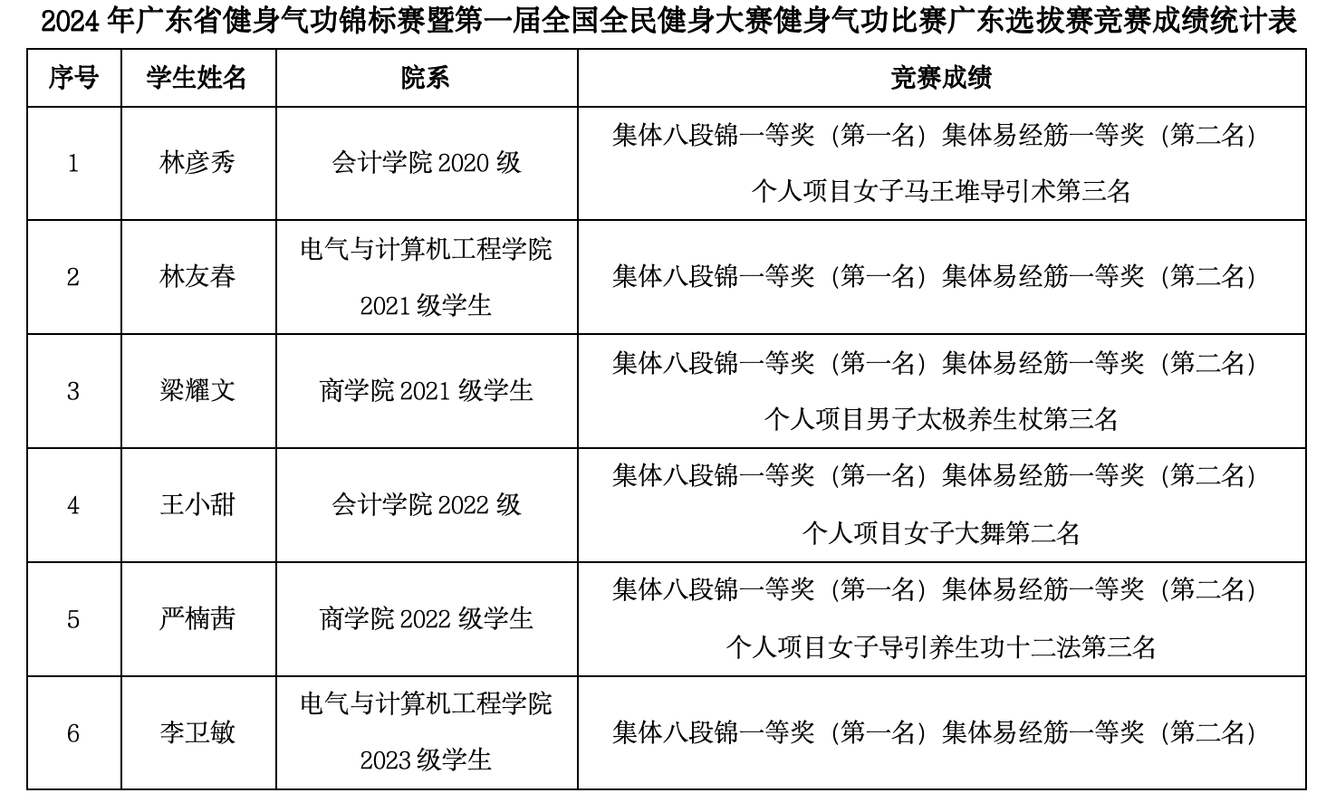
6月1日至2日,2024年“广东省健身气功锦标赛暨第一届全国全民健身大赛健身气功比赛”广东选拔赛在珠海市落下帷幕。Beat365官网武术队凭借强劲实力击败多支高校强队,斩获2金1银3铜,为学校再添省级体育竞赛荣誉。 参赛选手展示 ...
5月31日至6月2日,“‘我要上全运’广东省第十八届定向锦标赛暨2024东莞市粤港澳大湾区定向邀请赛”在东莞市滨海湾新区隆重举行。Beat365官网定向越野校队共9人参加了比赛,黄启明同学以男子组M21A积分赛235分荣获第一名,Beat365官网获得“...
为扎实推进党纪学习教育,进一步加强Beat365官网党员干部廉洁自律意识,筑牢拒腐防变思想防线,5月27日上午,学校党委开展党纪学习教育读书班第二期暨党委理论学习中心组(扩大)会议,组织党员干部前往广东省反腐倡廉教育基地开展警示教育现场教学活动。...