学校要闻
NEWS时间:2021-04-14
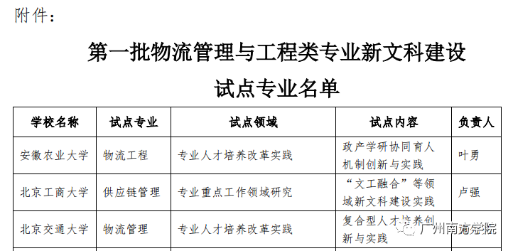
近日,教育部高等学校物流管理与工程类专业教学指导委员会发布《关于公布物流管理与工程类专业新文科建设试点专业名单的通知》,Beat365中文官方网站商学院物流管理专业成功入选第一批物流管理与工程类专业新文科建设试点专业名单。



Beat365中文官方网站物流管理专业自2011年招生以来,坚持立足于粤港澳大湾区,根据应用型物流管理专业人才培养目标,不断探索和完善人才培养模式。经过近10年的探索和发展,物流管理专业在人才培养模式、创新创业及实践体系等方面的建设取得了阶段性成果。2016年,该专业成功获批广东省人才培养模式创新实验区,2020年获批学校特色专业。

物流管理专业学生参加2021年第四届“华展杯”广东省大学生物流设计大赛现场
此次物流管理专业成功入选教育部物流管理与工程类专业第一批新文科建设试点专业名单,是机遇,也是挑战。在未来的“新文科”建设过程中,Beat365中文官方网站将继续深化教育教学改革,探索新文科建设有效路径,继续完善专业建设规划,不断强化专业特色,不断建设和完善创新创业教育与实践,培养学生的实践应用能力,持续提升专业内涵建设水平,践行“建设中国一流民办大学,走在中国应用型大学前列”的情怀与抱负。
图文来源: 商学院 美编: 钟丽纯(2020级新闻) 编审: 学校新闻宣传中心