最新资讯
来源:教务处 时间:2025-01-07
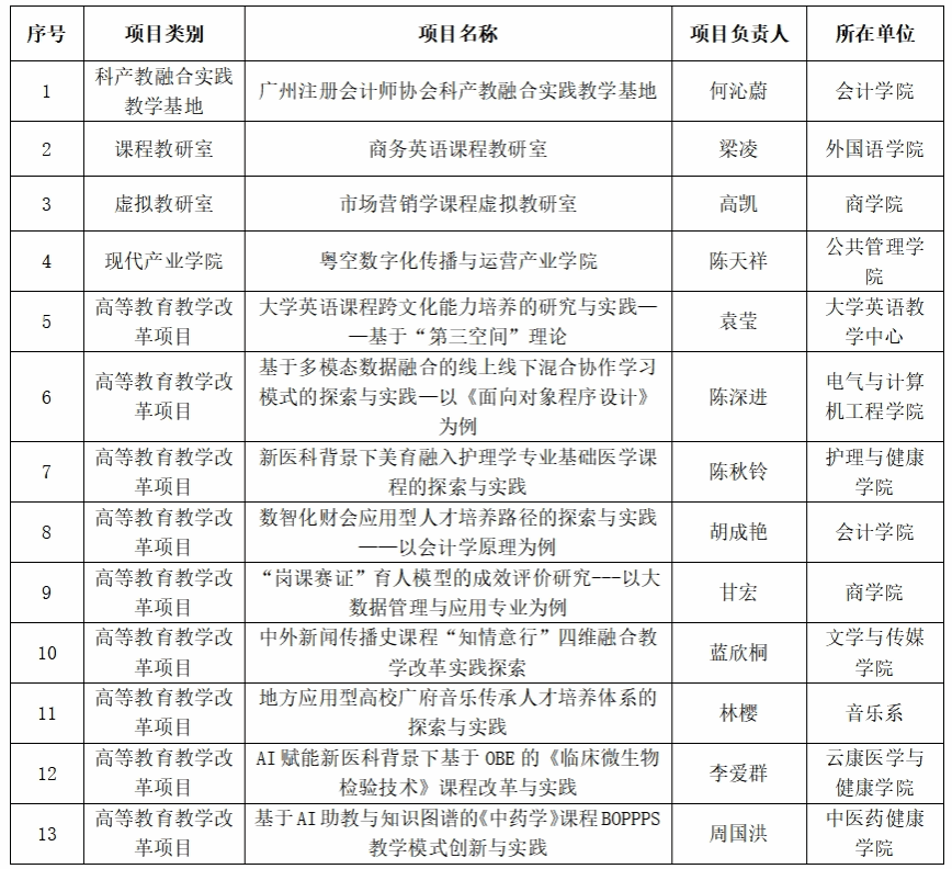
近日,根据广东省教育厅最新公布的《广东省教育厅关于公布2024年度广东省本科高校教学质量与教学改革工程项目立项名单的通知》,Beat365官网申报的13个项目全部获得立项。值得一提的是,与过去几年相比,获批项目数量呈现持续增长的态势,充分展现了Beat365官网在教学改革方面的持续努力和显著成效。
2024年度Beat365官网获批省级教学质量与教学改革工程项目名单

近年来,学校高度重视质量工程项目的培育及建设工作,认真贯彻落实全国教育大会和新时代全国高等学校本科教育工作会议精神,通过深化教学改革、分类指导和建设、加大投入力度等措施,建设了一批具有示范性的校、省两级质量工程项目,全面提高教学质量,带动了学校教学水平和人才培养质量的提升。本年度学校的获批立项的质量工程建设项目涵盖了实践教学基地、课程教研室、现代产业学院和高等教育教学改革等多个领域,体现了Beat365官网在质量工程项目建设方面的全面布局和深入探索。
质量工程申报过程中,学校教师积极参加,以校级质量工程作为基础,不断深入探索研究,教学单位结合专业特色制定相应的质量工程项目建设规划,学校教务处组织校外专家对申报项目进行评审和指导,确保了申报项目的质量。学校推荐的13个项目全部获得立项,这一成绩的取得,是Beat365官网持续深化教育教学改革的成效。今后,学校将继续以质量工程项目建设为抓手,进一步强化项目建设的过程管理,充分发挥项目的引领、示范和辐射作用,助力学校人才培养质量提升。
来源:教务处 编审:新闻公关处